Preskočiť na hlavný obsah
wiki.nelson.sk
Zobraziť všetko
Hľadať
Police
Knihy
Prihlásenie
Informácie
Obsah
Knihy
Stráňavy
Boxy
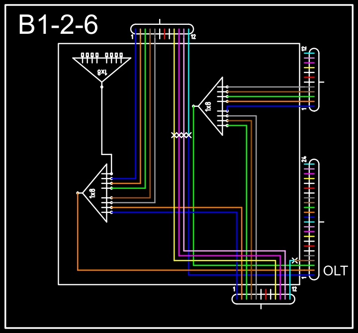
B1-2-6
B1-2-6
Enter section select mode
Späť
B1-1-4
Ďalej
B1-4-6
Späť nahor